JR3KBUの電子工作のページ バイク用CDIの製作 (2016年4月〜)
XLR125Rというバイクを中古で買ったのですが、どうも調子が良くありません。
走行中、突然ガス欠のような症状が出て、止まってしまいます。
でも10秒ぐらい待って、セルを回すと普通にエンジンは始動して
再び走行できます。
頻度は10分に1回程度ですが、一度起きると、今度は3〜5分後に
また再発するような感じです。
・ガソリンは満タンです。
・エンジンオイルは交換済みで量も正常です。
・ガソリンキャップに詰まりはなく、コックのところからガソリンを排出させても
順調に排出されます(ガソリンの流れは正常です)。
・キャブレターを分解しましたが、中は綺麗で問題なさそうです。
・エアクリーナも綺麗です。
・インシュレータにキズ・割れ等はありません。
・プラグの焼けは正常のように見えます。
・プラグを外して火花の出具合を観察すると正常なようです。
・雨降りでなく晴天でも症状が出るので高圧のリークではないです。
・セルモータは元気良く回りますのでバッテリーは正常です。
ネットをいろいろ調べてみるとどうやらCDIユニットの劣化のようです。
走っているうちにどこか発熱してくるのでしょうか。CDIユニット全体が
黒い樹脂でモールドされているので確かめようがありませんが。
古いバイク('98頃)なので、新品のCDIユニットは手に入りません。
他車からの流用もできるかもしれませんが、自作してみることにしました。
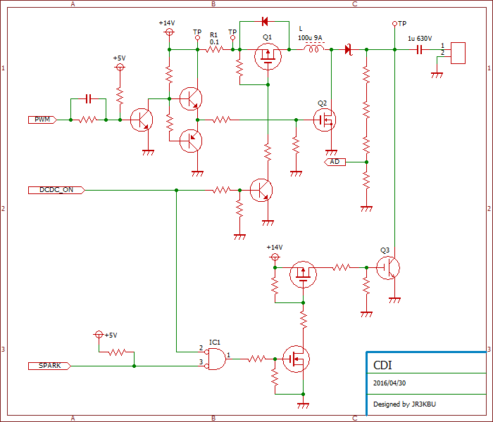
【テスト回路その1】 |
 |
CDIの高圧発生、タイミング等、全てマイコンでやろうと思いました。
マイコンはAVR、ATmega168を使います。
マイコン以外の回路は上記のようなものです。
Q2をスイッチングして高圧(250V程度)を発生します。
それを1μ630Vのキャパシタにチャージし、Q3をONし、放電させます。
Q3をONすると、高圧出力をショートさせることになりますから、Q3をONにする時は、
Q1をOFFして、過大な電流がQ3に流れないようにします。ソフトウェアだけでは
心配なので、IC1のANDゲートを使って、フェイルセーフします。
|
 |
実験風景
|
 |
これで放電はうまくでき、スパークプラグから火花が飛びましたが、
放電の頻度が上がると、Q2とLが発熱してしまい、うまくありません。
電流測定用のR1が発煙してしまいました。
ここで、高圧発生部の必要電力を考えてみます(最初に考えろよ、って話ですけど)。
CDIは1μFのコンデンサに電荷を溜めて実験しています。
これを5ms毎に点火させると、上記の如く、発煙してしまいました。
最終的には1μFのコンデンサ2個に溜めて放電させる予定なので
コンデンサに溜めるエネルギーは
U=1/2 × C × V^2 = 1/2 × 2μF × 250V^2 = 62.5mJです。
これを1万2千rpm(=5ms毎)に溜めるので、仕事率は
P=62.5mJ / 5ms = 12.5J/s = 12.5W
これだけの出力が連続でできる電源が必要です。
(実はXLR125Rは最高出力の時の回転数は9000rpmで、もっと
上まで引っ張っても1万rpmぐらいと思われます)。
250Vだと62.5mAですね。抵抗負荷なら4kΩ。
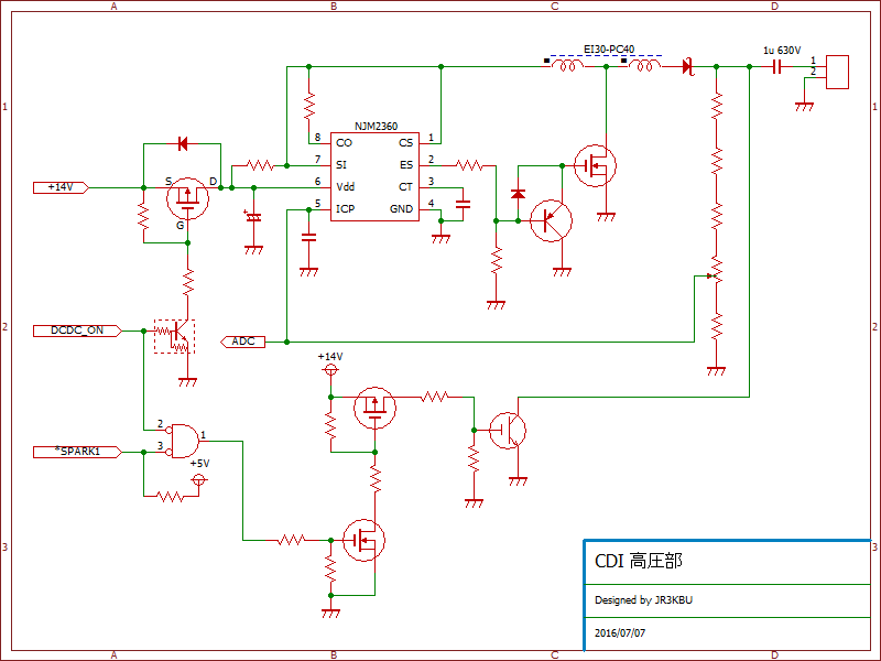
【テスト回路 その2】 |
 |
専用の電源ICを使うことにしました。電流制限などいろいろやってると
結局マイコンを使うよりコストがかからない、という判断です。
トロイダルコアではなくてトランスにすることにしました。
単純なインダクタだと昇圧比が高いのでDutyが高くなってしまい効率が悪いです。
また、トランスにするとスイッチング素子(FET)の耐圧を下げることができます。
FETの耐圧を下げると入力容量を下げることができ、
またON抵抗が低いものを選択することができ、効率の向上が望めます。
いいことばかりですが、こういうトランスは市販のものはありませんので、
自分で巻くことになります。最初、これが面倒だったので、単純なトロイダルコアに
単巻きしたもので実験したのです。
|
 |
大阪日本橋のデジットで買って来たPC40材、EI30のコアを使って手巻きしました。
これで、これで計算値62.5mAより多い74mAで10分間連続で流してみたところ、
どの部品もほとんど発熱することはありませんでした。
出力電圧は
無負荷時=250.8V
74mA流した時=246.1V
でした。
|
 |
これは入力に付けた40mΩの電流検出抵抗の両端の電圧です。
ピークで130mVが生じていますので、ピークの電流は 3.25A です。
図形的に電流が流れている時の面積から、
平均電流はピークの47%ぐらいになり、1.53Aとなります。
入力電圧は14.0Vなので、入力電力は21.4Wです。
出力は、246.1V 74mAなので、出力電力は18.2Wです。
効率は85%と いうことになります。
|
 |
これは74mA流している時の出力のリップルの様子です。
細いヒゲを除けば1V以下です。
これは仮に出力に10μFの電解コンデンサを付けて測定したものです。
CDI用としては必要以上に綺麗ですね。
もし、別の用途に使うならば、もう少しリップルフィルタに気を遣った方がいいでしょう。
|
 |
 |